令招商银行(行情600036,诊股)行长深恶痛绝的“员工收取保险公司回扣”问题,即将在制度上找到解决的方法。
上海证券报今日独家获悉,在之前征求意见的基础上,备受关注的银保新政——《商业银行代理保险业务管理办法》(下称《管理办法》),于本周下发至各银行及保险公司。
相较于今年3月的征求意见稿,《管理办法》在准入退出、经营规则、问责制度、佣金支付、保障型险种占比等方面提出了更全、更细的要求,旨在解决银保转型难、销售误导和手续费“小账”屡禁不止等突出问题。
业内人士认为,银保新政的出台,有利于净化银保市场,折射出“监管合一”效应的进一步显现。在原银监会与原保监会合并成“银保监会”后,曾经分属不同金融行业的银行业与保险业有了进行深度融合的契机,银保监管工作也迎来进一步加强的趋势。
银保新政具体有哪些亮点?上海证券报为大家梳理出以下重点:
1、明确强调商业银行和保险公司开展保险代理业务合作,应本着互利共赢、共同发展、保护消费者利益的原则。
2、首次明确在商业银行代理保险业务中,应大力发展长期储蓄型和风险保障型保险产物,持续调整和优化商业银行代理保险业务结构。
商业银行代理销售意外险、健康险、定期寿险、终身寿险,以及保险期间不短于10年的年金保险、两全保险,和财产险(不包括投资型财险)的保费收入之和,不得低于保险代理业务总保费收入的20%。
达不到这一占比的商业银行法人机构及其一级分支机构,监管部门有权采取责令期限改正等监管措施。
3、商业银行与保险公司结算佣金,应由保险公司一级分支机构向商业银行一级分支机构,或者至少二级机构统一转账支付。具备条件的商业银行与保险公司,应实现法人机构间佣金集中统一结算。
商业银行对取得的佣金应如实全额入账,加强佣金集中管理,合理列支其保险销售从业人员佣金,严禁账外核算和经营。
4、首次明确商业银行和保险公司应保持合作关系和客户服务的稳定性。商业银行每个网点与每家保险公司的连续合作期限不得少于1年。
还有更多亮点,请仔细看下文!
完善业务准入退出制度
近年来,由于传统销售渠道日渐式微,中介渠道已跃升为保险行业的主流渠道。其中,商业银行作为保险兼业代理机构中的主力军,成为保险公司最紧密的业务伙伴之一。
但也滋生出不少乱象。对此,监管部门陆续出台相关文件,但缺少对于银保渠道的全面规范。银保监会“叁定”之后,可实现对商业银行代理保险业务进行全流程监管。
在此背景下,银保新政应运而生。而此番变革的一大重点,便是完善业务准入与退出制度。
在准入方面,明确及细化了商业银行经营保险代理业务应具备的具体条件。同时,对于申请业务资格具体应当提交的资料、监管部门需要履行的职责都一一作出规定。

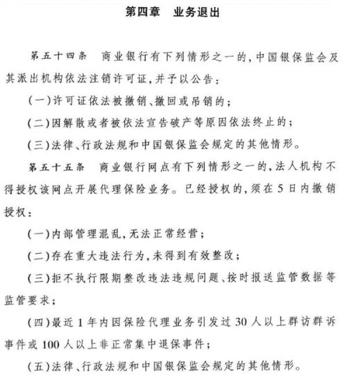
同时,明确了商业银行在银保业务上的退出制度。并强调,商业银行终止保险代理业务活动,应维护投保人、被保险人、受益人的合法权益。

促进银保渠道回归本源
过去,银行喜欢卖短期保险产物,因为“好卖”——久期短、预期收益高、易冲规模、佣金结算周期短。然而,对于保险公司来说,短期保险产物往往“赔本赚吆喝”,不仅保单获取成本高企,还给资产端造成了较大的压力。如把握不当,易引发利差损。
随着银监、保监的“监管合一”,“保险姓保,回归本源”的保险业转型基调也正逐渐延伸至银保渠道。
此次银保新政的另一大亮点,便是促进银保渠道回归本源。首次明确,在商业银行代理保险业务中,应大力发展长期储蓄型和风险保障型保险产物,持续调整和优化商业银行代理保险业务结构,为消费者提供全面的金融服务。
不仅如此,银保新政直接要求,商业银行代理的上述保险产物的保费收入之和,不得低于保险代理业务总保费收入的20%。如达不到这一占比的商业银行,可能还会受到监管措施。

监管部门通过此举,意在唤醒保险公司从高成本吸金的冲动上逐渐回归理性。毕竟保险公司的定位有别于基金等其他金融类公司,保险也不是能与基金等简单比拼的价格敏感性产物。在新政威慑之下,预计银保业务进一步转型、逐步优化业务结构势不可挡。
规范手续费支付行为
招商银行行长田惠宇7月下旬的一次内部讲话,将“尘封已久”的银保业务“小账”潜规则,再次曝光于阳光下。
何为银保“小账”?是指保险公司违规套费,变相给银行或其经办人支付除手续费标准以外的利益和费用。这些“小账”是如何走出去的?据保险公司内部人士透露,一般通过会议费、旅游费、培训费、咨询费、餐饮费等方式虚列公司费用。
在之前征求意见稿的基础上,《管理办法》对于佣金支付这一环节规定得更细。

在业内人士看来,此举能在一定程度上堵上银保手续费“小账”的路径。
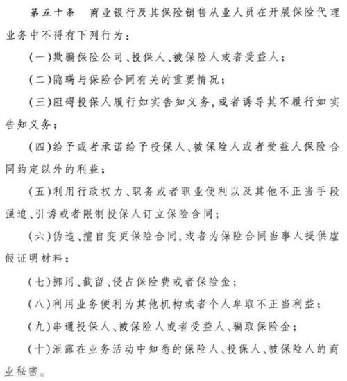
“18个不得”打击销售误导
多年来,销售误导一直是银保渠道销售的一大顽疾。对此,银保新政规定,商业银行代理保险业务应严格遵守审慎经营规则,要做到八个“不得”。

此外,银保新政还规定,商业银行及其保险销售人员在开展保险代理业务中,要做到十个“不得”。

银保渠道监管改革的方向已明,进一步规范银保渠道业务符合“保险回归本源”的监管基调,将有利于保险行业的长期稳定发展。
多位保险公司负责人也表示,银保新政的出台,有利于净化整个市场,减少公司违规风险。
不过,转型还远未结束。产物同质化等困扰行业已久的顽疾,仍然有待于保险公司一步一个脚印地去解决。
投诉侵权